在建设工程房地产领域,民法典较《中华人民共和国物权法》而言,一是在现行物权法规定的基础上,进一步完善了业主的建筑物区分所有权制度,二是适当降低业主共同决定事项,特别是使用建筑物及其附属设施维修资金的表决门槛,并增加规定紧急情况下使用维修资金的特别程序,三是结合疫情防控工作,在征用组织、个人的不动产或者动产的事由中增加“疫情防控”;其次,完善农村集体产权相关制度,落实农村承包地“三权分置”改革的要求,对土地承包经营权的相关规定作了完善,增加土地经营权的规定,并删除耕地使用权不得抵押的规定,以适应“三权分置”后土地经营权入市的需要,增加规定“居住权”这一新型用益物权,明确居住权原则上无偿设立,居住权人有权按照合同约定或者遗嘱,经登记占有、使用他人的住宅,以满足其稳定的生活居住需要。
民法典较《中华人民共和国合同法》(以下简称“合同法”)细化了建设工程合同,并新增了物业服务合同,其中民法典第十八章第788条至808条就建设工程合同作出详细的规定。
此外,民法典第二十四章第937条至950条就物业服务合同作出具体规定,这也是此前合同法未做规定的章节,现有的民法典在总结提炼先前法律规定及司法解释的基础上做到了进一步细化。
变化亮点(1)


亮点解读
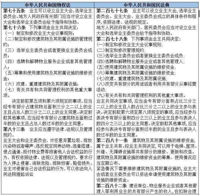
与物权法相比,民法典在所有权层面,针对近年来群众普遍反映业主大会成立难、公共维修资金使用难等问题,并结合此次新冠肺炎疫情防控工作,在现行物权法规定的基础上,进一步完善了业主的建筑物区分所有权制度:一是明确地方政府有关部门、居民委员会应当对设立业主大会和选举业主委员会给予指导和协助。二是适当降低业主共同决定事项,特别是使用建筑物及其附属设施维修资金的表决门槛,并增加规定紧急情况下使用维修资金的特别程序。三是结合疫情防控工作,在征用组织、个人的不动产或者动产的事由中增加“疫情防控”;明确物业服务企业和业主的相关责任和义务,增加规定物业服务企业或者其他管理人应当执行政府依法实施的应急处置措施和其他管理措施,积极配合开展相关工作,业主应当依法予以配合。
变化亮点二

亮点解读
民法典较物权法规定了用益物权制度,明确了用益物权人的基本权利和义务,以及建设用地使用权、宅基地使用权、地役权等用益物权。在现行物权法规定的基础上,作了进一步完善:一是落实党中央关于完善产权保护制度依法保护产权的要求,明确住宅建设用地使用权期限届满的,自动续期;续期费用的缴纳或者减免,依照法律、行政法规的规定办理。二是完善农村集体产权相关制度,落实农村承包地“三权分置”改革的要求,对土地承包经营权的相关规定作了完善,增加土地经营权的规定,并删除耕地使用权不得抵押的规定,以适应“三权分置”后土地经营权入市的需要。考虑到农村集体建设用地和宅基地制度改革正在推进过程中,民法典与土地管理法等作了衔接性规定。三是为贯彻党的十九大提出的加快建立多主体供给、多渠道保障住房制度的要求,增加规定“居住权”这一新型用益物权,明确居住权原则上无偿设立,居住权人有权按照合同约定或者遗嘱,经登记占有、使用他人的住宅,以满足其稳定的生活居住需要。
变化亮点三

亮点解读
与合同法相比,民法典新增建设工程合同无效、验收不合格的处理的具体规定,对建设工程施工合同无效,但是建设工程经验收合格的工程价款支付作出了细化规定。
亮点变化四

亮点解读
民法典新增承包人将建设工程转包、违法分包的,发包人可以解除合同的规定,并就合同解除及后果作出细化规定。
亮点变化五


亮点解读
与合同法相比,民法典新增第二十四章物业服务合同的具体规定,具体细化了物业服务合同定义、物业服务合同内容和形式、物业服务合同的效力、前期物业服务合同法定终止条件、物业服务转委托的条件和限制性条款、物业服务人的一般义务、物业服务人信息公开义务、业主支付物业费义务、业主告知、协助义务、业主合同任意解除权、物业服务合同的续订、不定期物业服务合同、物业服务人的移交义务及法律责任、物业服务人的后合同义务。
中华人民共和国民法典
(2020年5月28日第十三届全国人民代表大会第三次会议通过)
目录
第一编 总则
第一章 基本规定
第二章 自然人
第一节 民事权利能力和民事行为能力
第二节 监护
第三节 宣告失踪和宣告死亡
第四节 个体工商户和农村承包经营户
第三章 法人
第一节 一般规定
第二节 营利法人
第三节 非营利法人
第四节 特别法人
第四章 非法人组织
第五章 民事权利
第六章 民事法律行为
第一节 一般规定
第二节 意思表示
第三节 民事法律行为的效力
第四节 民事法律行为的附条件和附期限
第七章 代理
第一节 一般规定
第二节 委托代理
第三节 代理终止
第八章 民事责任
第九章 诉讼时效
第十章 期间计算
第二编 物权
第一分编 通则
第一章 一般规定
第二章 物权的设立、变更、转让和消灭
第一节 不动产登记
第二节 动产交付
第三节 其他规定
第三章 物权的保护
第二分编 所有权
第四章 一般规定
第五章 国家所有权和集体所有权、私人所有权
第六章 业主的建筑物区分所有权
第七章 相邻关系
第八章 共有
第九章 所有权取得的特别规定
第三分编 用益物权
第十章 一般规定
第十一章 土地承包经营权
第十二章 建设用地使用权
第十三章 宅基地使用权
第十四章 居住权
第十五章 地役权
第四分编 担保物权
第十六章 一般规定
第十七章 抵押权
第一节 一般抵押权
第二节 最高额抵押权
第十八章 质权
第一节 动产质权
第二节 权利质权
第十九章 留置权
第五分编 占有
第二十章 占有
第三编 合同
第一分编 通则
第一章 一般规定
第二章 合同的订立
第三章 合同的效力
第四章 合同的履行
第五章 合同的保全
第六章 合同的变更和转让
第七章 合同的权利义务终止
第八章 违约责任
第二分编 典型合同
第九章 买卖合同
第十章 供用电、水、气、热力合同
第十一章 赠与合同
第十二章 借款合同
第十三章 保证合同
第一节 一般规定
第二节 保证责任
第十四章 租赁合同
第十五章 融资租赁合同
第十六章 保理合同
第十七章 承揽合同
第十八章 建设工程合同
第十九章 运输合同
第一节 一般规定
第二节 客运合同
第三节 货运合同
第四节 多式联运合同
第二十章 技术合同
第一节 一般规定
第二节 技术开发合同
第三节 技术转让合同和技术许可合同
第四节 技术咨询合同和技术服务合同
第二十一章 保管合同
第二十二章 仓储合同
第二十三章 委托合同
第二十四章 物业服务合同
第二十五章 行纪合同
第二十六章 中介合同
第二十七章 合伙合同
第三分编 准合同
第二十八章 无因管理
第二十九章 不当得利
第四编 人格权
第一章 一般规定
第二章 生命权、身体权和健康权
第三章 姓名权和名称权
第四章 肖像权
第五章 名誉权和荣誉权
第六章 隐私权和个人信息保护
第五编 婚姻家庭
第一章 一般规定
第二章 结婚
第三章 家庭关系
第一节 夫妻关系
第二节 父母子女关系和其他近亲属关系
第四章 离婚
第五章 收养
第一节 收养关系的成立
第二节 收养的效力
第三节 收养关系的解除
第六编 继承
第一章 一般规定
第二章 法定继承
第三章 遗嘱继承和遗赠
第四章 遗产的处理
第七编 侵权责任
第一章 一般规定
第二章 损害赔偿
第三章 责任主体的特殊规定
第四章 产品责任
第五章 机动车交通事故责任
第六章 医疗损害责任
第七章 环境污染和生态破坏责任
第八章 高度危险责任
第九章 饲养动物损害责任
第十章 建筑物和物件损害责任
附则

东方雨虹建筑修缮技术有限公司是国内防水上市企业东方雨虹(SZ.002271)全资子公司,依托现有一千余家合作伙伴拓展多层次的营销渠道和供应网络,逐步在全国成立1000家建筑修缮服务中心,进一步完善服务网络。
东方雨虹建筑修缮技术有限公司当前阶段的主要业务范畴是为各类建筑提供修缮类、翻新类及加固类工程服务。主要包括但不限于由物业公司对接的住房整体维修项目,各类园区工业厂房,学校、医院、电力、仓储等系统办公厂房建筑等甲方工程资质可覆盖的工程修缮业务领域。工程作业面包括并不限于屋顶、外墙、地面、电梯井、地下室等。